沧州交通学院

学校头条

您的当前位置: 院校首页 >> 新闻中心 >> 学校头条 >> 正文
我校艺术学院开展“多措并举助学风·居家学习我能行”学风建设活动
文章来源:艺术学院  2020年05月25日 22:13 宣传统战部 点击:[]

受疫情影响,我校根据教育部与河北省教育厅要求,推迟春季开学,制定“停课不停学”工作方案,全校师生正式进入“居家上网课”阶段积极实行网络课程的教与学。为助力学生居家学习,保证学习质量,我校艺术学院开展“多措并举助学风·居家学习我能行”学风建设活动

艺术学院学生组织专业班级通过视频会议的方式开展此次活动,疫情期间的各项工作做出部署强调,并制定切合本组织、本班级实际情况的公约助力学生养成良好的习惯形成良好的学风。

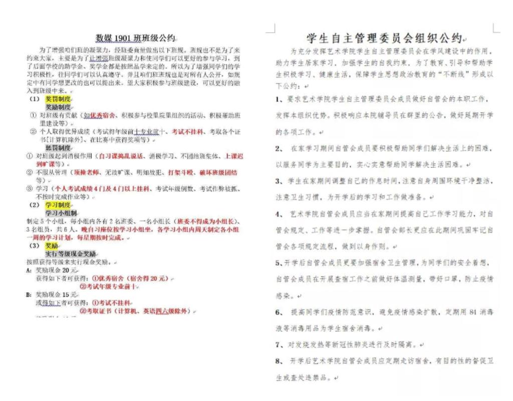
优秀班级公约及组织公约

视觉传达1901班视频会议

新媒体联合会视频会议

艺术学院各行政班级以及各学生组织活动参与情况

我校艺术学院举办学风建设活动,旨在加强学生的自我约束,使学生养成良好习惯不断完善自己提升自己,更加积极学习、健康生活期待我校每位学生都能在特殊时期收获更好的自己。

上一条:我校化学工程系开展21日好习惯养成活动

下一条:疫情防控,勇担使命 我校经济管理学院党总支学生党支部开展云端主题党日活动

关闭